

冶金设备标准液压缸

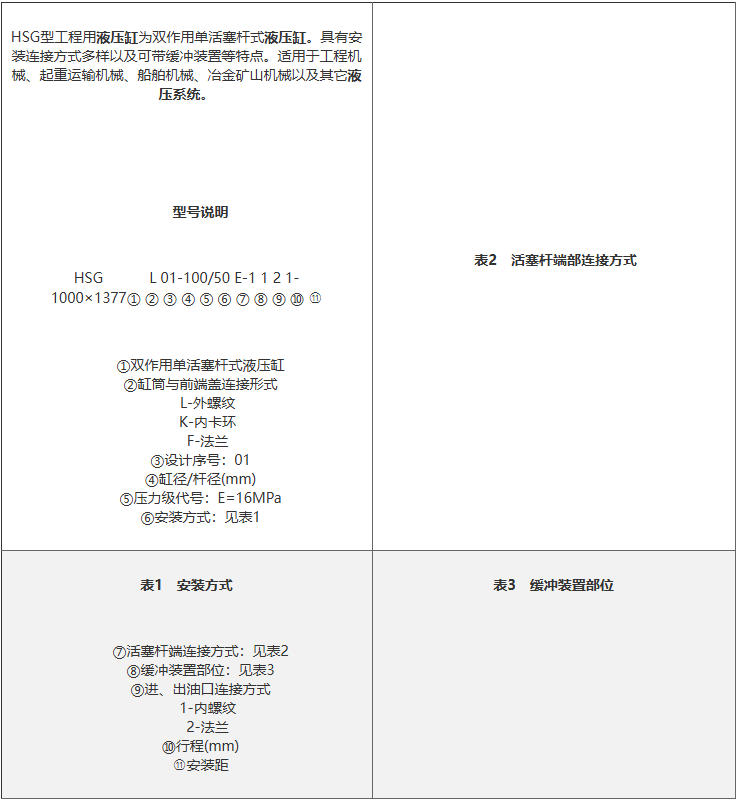
表1 安装方式代号
液压缸的使用
液压缸装在主机上初始运行时,应设法排除液压缸内空气,以免产生活塞爬行和异常噪声等现象。
为了保证液压缸的正常使用寿命,工作介质的污染度应不超过国际标准ISO4066所规定的油液污染度等级20/17。以免由于油液的杂质而引起划伤缸筒内壁,密封失效,使液压缸的内、外泄漏增大。
若要拆卸液压缸,在拆卸前,应将活塞杆退回到未端位置。然后切断液压源拧松进出油口接头,使油液压力降为零。
若要更换密封件,安装时要注意避免划伤密封件唇口。建议使用推荐的安装专用工具。